Partnership that powers possibilities Let’s Build Together

Project Objectives

  • Digitize & standardize the empanelment process
  • Reduce application processing time
  • Ensure accuracy and completeness of hospital submissions
  • Enable real-time status tracking and automated communication
  • Allow partial approvals and flexible specialty management
  • Provide secure, role-based access for all stakeholders

Project Overview

Hospital Empanelment Module

The Hospital Empanelment Module (HEM) is a comprehensive digital platform developed for the Government of Jharkhand to streamline the hospital registration and empanelment process for government healthcare schemes. It enables hospitals to:

  • Register online with ease
  • Provide detailed information about infrastructure, human resources, and medical services
  • Go through a well-defined, trackable, and auditable multi-level approval process

District and State authorities can review applications, request clarifications, and grant approvals or rejections with complete documentation and a secure audit trail.

Modules

Key Features

01

Online Hospital Registration & Account Management

02

Multi-step, guided application form capturing detailed hospital data

03

Document upload for licenses, accreditations, and certifications

04

District-level review with approve/reject/request clarification options

05

State-level review with full or partial approval capabilities

06

Real-time status tracking for hospitals

07

Integrated SMS & Email notifications for all key updates

08

Role-based access control for different user levels

09

Administrative tools for de-empanelment, specialty removal, and payment suspension

10

Audit trail & reporting for governance and compliance

We Used

Technology Stack

01

Backend

.NET Core (C#) – API-driven secure architecture

02

Frontend

HTML5, CSS3, JavaScript – responsive web interface

03

Database

Microsoft SQL Server – secure structured data storage

04

Integrations

SMS Gateway, SMTP Email Service

05

Hosting

Secure government data centre / cloud infrastructure

Techstern

Working experience

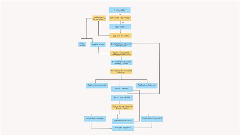
  • Hospital Registration – Hospital representative creates an account and logs in.
  • Application Submission – Hospital completes forms and uploads supporting documents.
  • District-Level Review – Officials review, verify, approve, reject, or request clarifications.
  • State-Level Review – State authority conducts final review with option for partial approval.
  • Final Empanelment – Approved hospitals receive empanelment status and are updated in system records.
  • Ongoing Management – Admin can de-empanel hospitals/specialties and manage payment status.

Area Impact
Processing Time Reduced from several weeks to less than 7 days for most cases
Accuracy Structured data capture ensures complete and correct submissions
Operational Efficiency District and State offices can process more applications without additional resources
Compliance Full audit trail ensures accountability and quality control
Scalability Can be adapted for other states or schemes
Stakeholder Experience Hospitals and officials benefit from faster, clearer communication

The Hospital Empanelment Module has enhanced the efficiency, accuracy, and coordination of hospital onboarding for the Government of Jharkhand.

Its modular and scalable design makes it ready for replication across regions and integration with larger healthcare IT systems.